昨晚,5家公司向美国证券交易委员会(SEC)递交上市申请,其中2家来自中国,如下:
1、韦恩
当地时间12月29日,韦恩实业(香港)有限公司控股公司Riverstone Ltd(以下简称:韦恩)公开向美国证券交易委员会(SEC)递交IPO,拟DNJF为股票代码,申请纳斯达克上市。该公司最早于2025年4月11日向SEC递交了秘密申请。

根据招股书,该公司计划以美国5至7美元,发行250万股,拟募资范围在1250至1750万美元之间。
韦恩总部位于香港,是一家垂直整合的时尚供应链管理服务提供商,专注于快时尚领域。其业务模式结合了B2B和B2C,提供从“设计到门店”全方位外包服务。同时,韦恩也在发展自己的品牌。
财务数据

2024至2025财年(截至3月31日),韦恩营收分别为3930万美元、4629万美元,相应的净利润分别为252万美元、301万美元。
股权结构

2010年8月13日,成立了韦恩实业(香港)有限公司;
2017年11月30日,成立了嘉意发展有限公司(HK);
2020年4月3日,成立了WEDRESS PTY LTD(澳大利亚);
2020年10月29日,成立了卓尔供应链科技集团有限公司(HK);
2023年4月27日,成立了韦恩服装(赣州)有限公司;
2023年8月11日,成立了WEDRESS INC(US);
2024年6月28日,成立了WEDRESS PTY UK LTD(UK);
2024年7月3日,成立了Riverstone Ltd(BVI);
2024年9月27日,成立了Rocksolid Holdings Limited(BVI);
2024年11月5日,成立了韦恩服装(赣州)有限公司广州分公司;
2024年11月20日,成立了WEDRESS MEXICO S. de R.L. de C.V(墨西哥)

IPO前,Tang Siu Wan持股78.97%,Wong Wai Hei持股1.99%,James Reginald Hart持股2%。
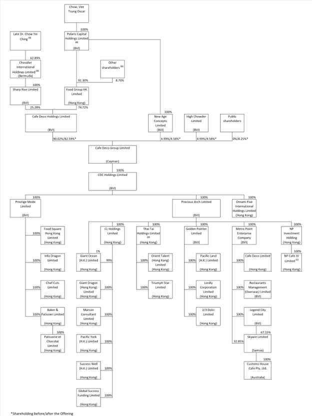
2、Cafe Deco
同日,广洋(香港)有限公司控股公司Cafe Deco Group Limited(以下简称:Cafe Deco Group )公开向美国证券交易委员会(SEC)递交IPO,申请在纽交所或纳斯达克上市,暂未选定股票代码。

招股书显示,该公司计划以每股6至8美元,发行180万股,拟募资范围在1080万至1440万美元之间。
Cafe Deco Group总部位于香港,是一家餐饮集团,两大核心业务:餐厅、食品及烘焙。该公司目前在香港和澳大利亚拥有45家餐厅,通过自营品牌和特许国际品牌(如Chatime和Duan Chun Zhen)提供一系列休闲餐饮。
财务数据

2024-2025财年(截至3月31日),Cafe Deco Group营收分别为8917万美元、1.08亿美元,相应的净亏损分别为976万美元、78万美元。
股权结构

1998年3月20日,成立了Customs House Cafe Pty Ltd(澳大利亚);
1998年11月20,成立了广洋(香港)有限公司;
2003年1月6日,成立了鉅龍(香港)有限公司;
2003年1月15日,成立了CL Holdings Limited(HK);
2003年8月6日,成立了龙讯有限公司(HK);
2010年10月28日,成立了Metro Point Enterprise Company Limited
2010年11月22日,成立了Legend City Limited
2011年1月21日,成立了Golden Pointer Limited
2011年12月13日,成立了馥荟香港有限公司
2015年12月15日,成立了Precious Arch Limited
2015年12月16日,成立了Prestige Mode Limited
2018年3月27日,成立了Chef Cuts Limited(HK);
2021年9月23日,成立了CDC Holdings Limited(BVI);
2023年2月3日,成立了Global Success Funding Limited(HK);
2025年2月14日,成立了Cafe Deco Group Limited(开曼);
……

IPO前,Chow Vee Tsung Oscar持股66.40%,拥有66.40%的投票权。Chang Wan Lung Robert持股0.45%,拥有0.45%的投票权。Cosmic Choice Investment Limited持股22.76%,拥有22.76%的投票权。持股3.15%,拥有3.15%的投票权。New Age Concepts Limited持股4.99%,拥有4.99%的投票权。
企业跨境服务领导者,专属定制企业上市方案